10月1日
庆阳市文体广电和旅游局发布
关于公示2025年度市级非遗工坊名单的公告
在企业自主申报
各县(区)遴选推荐的基础上经庆阳市文体广电和旅游局
全面复核申报材料
市人力资源和社会保障局
市农业农村局共同开展实地查看
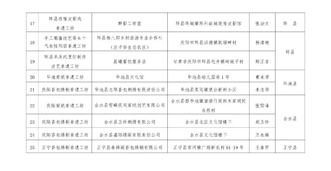
并专门召开评审会议评定庆阳绣芳香包绣制等25家
非遗工坊符合申报条件拟认定为庆阳市2025年度市级非遗工坊
现将名单予以公示





10月1日
庆阳市文体广电和旅游局发布
关于公示2025年度市级非遗工坊名单的公告
在企业自主申报
各县(区)遴选推荐的基础上经庆阳市文体广电和旅游局
全面复核申报材料
市人力资源和社会保障局
市农业农村局共同开展实地查看
并专门召开评审会议评定庆阳绣芳香包绣制等25家
非遗工坊符合申报条件拟认定为庆阳市2025年度市级非遗工坊
现将名单予以公示


